点击蓝字 · 关注我们
2022年第6期
作者简介
陆晓明,女,讲师
戴晓耘,女,硕士研究生
摘要:随着社会进入深度媒介化,vlog视频博客的流行似乎带来的是一种视频化生存方式。而弹幕的出现更是为用户与视频创作者和其他用户之间提供了一种社会互动的新模式。本文以B站(blibli)中热门vlogger(视频博主)的视频及弹幕文本作为研究对象,采用内容分析法对该弹幕样本进行分析, 探究vlog视频用户的动机和行为。本文基于使用与满足等理论以及编码内容,从身份认同与情感共振、社会关系建立、模仿消费三个角度来分析vlog视频用户的观看动机与行为,并从内容供给、互动引导、平台优化角度出发提出有关建议。
关键词:vlog;弹幕;内容分析法;使用与满足;动机与行为
正文
前言
法国哲学家和思想史学家米歇尔·福柯(Michel Foucault)曾在《无名者的生活》一文中谈到:“长期以来,只有贵族的编年史,才值得人们用不带嘲讽的口吻来讲述;只有血统的传承、出身与英雄事迹才赋予一个人进入历史的权利。”[1]随着移动互联网和新技术的成熟发展给媒介具身性创造了条件,也给内容生产和消费带来了巨大的变化。伴随着社会进入到深度媒介化阶段,媒介已直接进入人们日常生活的实践领域。抖音、快手、B站等网络平台的崛起、产业化运作以及UGC、PGC等多元化生产催生了短视频产品生产与消费的热潮。越来越多的人主动把自己的生活、工作甚至隐私的一面搬到网络上与他人分享。在当前这个“全民记录”的时代,大众拥有了撰写自己历史的权利。无数“看不见”的无名者不再是被忽视的“沉默的大多数”,能够借助vlog这种形式变身为能够记录自己和他人的能动传播者,这可谓一个划时代的变化。
英国学者尼克·库尔德利(Nick Couldry)用“媒介实践”来涵盖人们使用媒介的做法与习惯,他认为,媒介的技术、制度与日常语境中的行为习惯结合,这些习惯因交织反复的多重事件而趋于稳固,从而建构成新的生活方式。[2]据此,无论是拍短视频、vlog,还是观看短视频、vlog,不仅成为个人进行文化生产与消费的主要形式,而且还逐渐成为一种习惯性、日常的媒介实践。观看vlog视频的连接行为本质就是一种交往实践活动。作为新的社会交往方式,观看vlog视频不仅仅包含着“一键三连”,还有弹幕、评论、私信等互动形式。某种程度上说,vlog的兴起加速了个体或阶层间的流通与对话。有学者认为,媒介事件的终极形态是文化实践,观看vlog这一媒介实践,改变的不仅是文化形态,更是人类交往方式。[3]
如今vlog的流行似乎正在成为一种新的媒介和文化景观。彭兰(2020)指出,目前移动互联网时代网络视频的普及,带来的是一种视频化生存方式。[4]根据第49次CNNIC互联网发展报告,截至2021年12月,我国网络视频(含短视频)用户规模达9.75亿,较2020年12月增长4794万,占网民整体的94.5%。[5]近几年,以B站为代表的视频网站在年轻群体广受欢迎。B站拥有独特PGC及UGC多元社区文化,近三年的月均UP主数量及原创内容数量飞速增长。UP主创作、动漫、弹幕和一键三连(点赞、投币和收藏)成为B站的“YYDS”(网络用语,译为“永远的神”)。[6]
笔者从2021年2月开始,以观察者的身份参与到观看vlog视频、弹幕交流、分享等互动实践中,有意识地关注B站上vlog博主及用户的行为表现。笔者通过长期参与式观察发现,B站用户不仅仅只停留在看vlog博主的视频层面,还会参与到与博主、其他用户的交流互动当中,甚至有一部分用户通过长期的观看、互动交流,与博主发展成为网络空间的“好朋友”关系。
01
文献综述
(一)vlog的相关研究
目前,国内关于vlog的研究主要是探讨vlog视频本身的特点。vlog所特有的人格化表达、亲切真实日常的镜头语言、不刻意表演修饰、充满真实日常气息、随意随性随时拍的白描记录,以及各种让人产生移情和共情的生活场景,容易使观看者对其传递的内容与理念产生认同。过去,学者们认为电视在话语表达内容和形式的日常化上都超过电影,而如今vlog短视频则更加打破了电视电影等传统媒介的单向“流”的缺陷,增添了社交性的优点,给人类提供了一种新的交流模式。
学者们还关注vlog与新闻传播业结合的问题。vlog作为一种新型表达方式,在新闻传播业内也获得了丰富的实践经历。2019年,“康辉的 vlog”第一季“大国外交最前线”在微博正式上线,引发全网关注,詹绪武和李珂(2020)认为,“vlog+新闻”这种新潮的表达方式能够拓宽主流话语叙事模式,显然已成为主流媒体发力的重点方向。优质的内容与新型的传播方式相结合,可以更好地发挥协同效应,实现“1+1>2”的传播效果。[7]学者Xu Jian和Zhao Xinyu通过研究中国留学生在“COVID-19”流行期间在中文和英文视听平台上的vlog实践,以及他们在应对双重束缚中的积极作用,认为中国留学生通过双重vlog创造性地对“数字公民”概念进行了实践。他们的vlog传达了强烈的公民参与感、连通性和赋权,有利于受影响群体的自我恢复,以及他们在危机中的身份认同和团结建设。[8]
而国外学者则更多从社会认同角度去研究vlog视频传播者的行为。学者Raun(2010)通过You Tube平台上变性人vlog的研究后发现,人不仅能从媒介中确认自己的身份,还能改造自己的身份认同。[9]国外研究还注重对vlog广告的实证研究。学者Jung Eun Lee和Brandi Watkins(2016)通过研究发现,YouTube博主对消费者奢侈品品牌认知和意向具有正向作用。[10]
(二)媒介使用动机的相关研究
使用与满足理论(uses and gratifications)是传播学领域引用最多的理论之一,Elihu Katz通常被认为是第一个正式提出该理论的传播学者。Katz (1959)提出,传播学研究不应当仅仅关注“媒体对人们做了什么”,还应该仔细地研究“人们对媒体做了什么”。[11]西方关于使用与满足理论相关的研究早在1959年前就出现了,Wimmer和Dominick (2005)指出,使用与满足研究出现在20世纪40年代,那时候的研究者主要探讨用户消费不同类型媒介的原因。[12]这些早期的使用与满足研究表明同一媒体可以被不同的人以不同的目的使用。Berelson (1949)研究发现,在报业罢工的情况下,很多人会因为各种理由而想念报纸,人们读报纸不仅仅为了获取新闻。[13]Riley和Riley (1951)研究儿童如何阅读冒险故事时发现,不同的孩子对于阅读冒险故事有着不同的目的,人们会基于不同的目的而使用同样的媒体。从那以后,有越来越多的传播学研究集中在对用户行为的解释上。[14]
Katz、Blumler和Gurevitch总结,使用与满足研究主要关心:社会和心理起源引起需求(needs),需求激发对大众媒体和其他来源期望(expectation),期望造成了不同类型的媒介接触(media exposure),最终导致了需求的满足(gratifications)和其他非企及性结果。[15]
动机(motive/motivation)在使用与满足研究中,常会等同于满足与期望等概念。学者们提出了各种不同的媒体使用动机的拓扑类型。西方学者Compesi (1980)通过因子分析归纳了7个收看电视的动机:娱乐、习惯、方便、社交、逃避现实、逃避无聊、现实探索或忠告。[16]在国内,学者主要关注用户使用微信、网络游戏等不同社交媒体的动机行为。钟智锦(2010)通过研究用户使用网络游戏的动机后发现,玩家在参与网络游戏时会同时受到追求个人成就、享受社交生活和沉浸于虚拟世界并逃避现实麻烦这几种不同动机的刺激。[17]三种游戏动机都对游戏时长和游戏黏着度有着显著的促进作用,沉浸型的动机比其他两种动机对游戏黏着度的影响更大,社交型动机对工会/团队活动的次数和质量的影响最为强大。黄含韵(2015)采用实证方法,从社交心理及社会资本角度,试图全面呈现青少年社交媒体使用和沉迷的现状,研究发现社交媒体已经成为继网络游戏后的另一网瘾蔓延新趋势,青少年的社交媒体使用程度并不一定有助于其社会资本,青少年的社会资本更取决于其个人本身的社交特质。[18]张小雪等人(2022)从三维度氪金动机模型出发,研究青年群体玩手游的氪金意愿,结果发现:相较于以竞争动机、情感动机和社交动机为核心的传统三维度氪金模型而言,以功利动机、情感动机和社交动机所构成的新三维度氪金动机能够显著正向影响青年的氪金意愿。[19]
(三)视频弹幕的相关研究
弹幕能直观地呈现观众对视频内容的反应,生动形象地表达观众内心的感动,由此衍生的弹幕文化也记录了时代的变迁。目前,国外有关视频弹幕的研究较少。国内相关研究最初是对弹幕的含义、特征和发展趋势的介绍。近些年,国内学者开始针对弹幕进行实证研究,因为视频弹幕文本中蕴含丰富的信息,多位学者采用内容分析法、问卷调查法研究对应视频的传播效果以及用户对视频的情感态度等。徐明华等(2020)运用“情感分析”技术对 B 站“共青团中央”账号发布的主旋律题材视频中的弹幕文本进行梳理,分析了青年群体的爱国情感基调以及态度价值观。[20]董天策和杨龙梦珏(2021)则对B站节目《中国历代疆域变化》弹幕的幻想主题作了分析,探讨青年群体面对疆域地图这一典型国族符号时如何进行修辞互动,研究发现群体能够通过弹幕这种语言符号的覆诵建构国族身份、形塑国族认同,但同时弹幕中也携带着某种程度的狭隘民族主义,弹幕的表达仍然缺乏对国家、民族、历史的深层次思考。[21]
综上所述,一方面,目前面向弹幕视频的文本分析主要选择在线教学视频、宣传片、综艺节目等视频作为研究样本,少有以vlog视频为研究对象及对弹幕文本进行探讨的研究。另一方面,现有研究多侧重于对弹幕所蕴含的情感态度进行分析,而鲜有通过弹幕分析用户的使用动机和行为。因此,本文以B站中热门vlogger(视频博主)的视频及弹幕文本为研究对象,基于使用与满足理论和拟社会关系等理论基础,采用内容分析法,并结合文本数据挖掘技术分析vlog视频弹幕特征,借此来进一步对用户的使用动机和行为进行研究。
02
研究设计
(一)研究方法
本文选取内容分析法作为本研究的主要研究方法。内容分析法作为一种研究信息特征的、系统的和客观的定量研究方法,在新闻传播学、图书情报学和组织管理学等不同学科和领域里都有着广泛的应用。对比文本计量学和文献计量学更关注文本的外部信息特征, 注重文本的概率规律,内容分析法既能够对客观的文本数据进行定量的编码分析, 又能够对编码结果进行定性的深入分析, 因此可以科学且有效地从相关文本内容中探究用户的网络信息行为及其使用动机。
本研究使用基于高频词生成的词云图等可视化分析和语义网络分析(Semantic network analysis)方法,来探索vlog视频用户的观看动机和行为。其中,语义网络分析法是目前常用的内容分析法之一,其原理是基于词汇的出现频率、词汇间的共现频率和间隔距离来探索文本的含义。[22]其特点是以高频词为节点,以高频词组合共同出现的次数反映节点关系,通过构建语义网络分析高频词组合在文本中的含义,并以有向图的形式,呈现信息的精神意境图。然后,在此基础上,通过人工编码对原始弹幕内容进行提炼类目与主题,进一步归纳总结用户的使用动机与行为。
(二)数据收集与预处理
在如今这个“全民记录”的时代,大众拥有了撰写自己历史的权利。无数“看不见”的无名者不再是被忽视的“沉默的大多数”,能够借助vlog这种形式记录、呈现自己,制作自己的“起居注”。[23]
互联网以及新媒体技术的迅猛发展,已经深刻地改变了人与人之间沟通、互动的方式。乌尔里希·贝克(Ulrich Beck)、安东尼·吉登斯(Anthony Giddens)、鲍曼等欧洲社会理论大师认为当今全球化背景下社会出现了剧烈变化,具有高度的不确定性,而建立在自反性(Self-reflexivity)基础上的个体化成为当代社会的主要特征(贝克等,2001)。[24]人们渴望借助互联网这个虚拟空间来建立联系,完成线上的身份认同和情感交流。根据美国社会学家兰德尔·柯林斯(Randall Collins)的互动仪式链(ineeractionritualchains)理论,来自四面八方的用户通过观看同一个vlog视频而建立起一个群体,营造出观影的具体情境,并对局外人(未关注博主的用户)设定了界限,人们将注意力集中在共同的对象(博主)上,利用实时弹幕来分析共同的情绪或情感体验,完成身份认同。学者王建磊(2018)通过对网络直播内容考察后发现,主播越有名,用户的参与度越高;内容越专业,用户结构越趋稳定。这两种情形分别裹挟了用户的情感认同和自我实现需求,由此带来的满足感从逻辑推导上更容易成立。[25]
1.样本选择的依据
在视频当道年代,全民记录成为一种常态,vlog视频成为人们记录和呈现生活的主要工具和手段。忙碌的工作和自我呈现的矛盾,致使许多网民倾向于在网络虚拟空间和自己的好友建立联系。vlog视频构建的虚拟空间为网民提供传播、沟通的精神家园。粉丝和vlogger之间的长期、持续互动,在一定程度上影响和重塑了粉丝的生活方式和价值观,对vlog视频的研究理应受到学界的思考和关注。笔者以观察者的身份,在2021年2月至2022年9月的一年半时间里长期观看,统计B站多位热门博主的视频与弹幕、评论,获取对这一空间中用户话语的整体认知。
本研究选择B站三位热门博主“@假美食po主”“@老少女阿珂”和“@renasteps”的vlog视频作为研究对象。三位博主的视频都保持了各自特有的拍摄风格,整体画面和表现形式较为一致,拍摄剪辑专业,且拥有稳定的用户群体。本文借助python和编写的代码,爬取了三位博主最近发布的总共30个vlog视频(截至2022年9月30日)的弹幕内容。具体样本概况见表1。
(表1 弹幕视频研究样本概况)
2.数据获取与清洗
本研究共爬取了51851条弹幕数据,其中“@老少女阿珂”22460条弹幕、“@假美食po主”17399条弹幕、“@renasteps ”11992条弹幕。然后对获取的所有信息进行预处理和清洗,包括删除停用词、繁简体转化、文本信息去噪、同类词归一化处理(如将“刘姐”与“虞佳”归并、“好漂亮”与“好美”归并),处理后得到50008条弹幕文本。
03
研究发现
(一)数据分析结果
1.基于词云图的可视化分析
为了更加直观地展现用户弹幕中关注的话题,本研究通过绘制词云图实现特征的可视化。分别对三位博主的弹幕文本删除停用词,保留名词、动词和形容词等,在保留的词语中对词语出现的频率进行排序,选取排名前100的词,最后生成高频词词云图。如图1至图3所示。
(表2 三位博主的视频弹幕词云图的主要特征词)
(图1 “@假美食po主”的视频弹幕词云图)
(图2 “@老少女阿珂”的视频弹幕词云图)
(图3 “@renasteps”的视频弹幕词云图)
在图1至图3中,存在着大量情感特征词,如“哈哈哈”“好漂亮”“可爱”“喜欢”“笑死”等,其中“哈哈哈”在三个词云中出现频率最高,反映了用户在观看视频时愉悦、轻松的心情,也反映出用户也容易被视频中的内容所吸引。其次,“公公”“刘姐”“姐夫”“喜欢”“好漂亮”等词可以看出用户对博主个人及相关人物的关注度较高,表现出用户对博主的喜爱和赞美。总体上说明绝大部分用户共情能力较强,容易被视频中人物行为及内容影响。
2.基于共现语义网络的关联分析
本研究利用Python中的jieba工具包将获取到的弹幕内容进行分词处理,并使用哈工大停用词词库来进一步过滤无用及无意义词语,然后使用微词云这一在线文本分析工具来生成高频词矩阵表和共现语义网络可视化图像。共现语义网络图是结合“关键词间”的“共现值”生成的网络关系图,其中包含次数、共现次、共现值、共现词量以及总共现值,是反映关键词之间的强弱、亲疏关系的分析方法。其中节点大小由“共现单词量”以及“总共现值”决定,是衡量关键词影响程度的。节点越大,代表共现数以及总共现值越大。以关键词线条粗细来衡量“关键词间”共现次数,次数越大线条越粗;以关键词线条远近代表亲疏关系,线条越远,则关系越疏远,反之则越亲密。共现语义网络如图4至图6所示。
(图4 “@假美食po主”的视频弹幕共现语义网络)
(图5 “@老少女阿珂”的视频弹幕共现语义图)
(图6 “@renasteps”的视频弹幕共现语义图)
共现语义网络图能够展示各个高频词之间的共现关系。从图4至图6可以看出,“哈哈哈”在共现语义网络中是与其他特征词的联系最紧密、共现频次最高的词,因此它是整个语义网络中最核心的特征词。核心特征词被称为语义网络中的“桥”,它的存在才能使得整个语义网络联系起来。除此之外,还有几个非常重要的节点连接路线:“视频—喜欢—有意思”,“公公—婆婆—笑死”,“刘姐—豆泥—好漂亮—可爱”。
从图4至图6可以发现,三位博主的视频弹幕的共现网络有两个特征:一是有大量出现高频率情感共鸣关键词,主要有如“哈哈哈”“喜欢”“可爱”“好笑”“治愈”这类积极情感的词汇,说明绝大多数用户对博主本人及家人的喜爱,对博主视频质量内容的认可和称赞以及观看vlog视频时轻松、愉悦、治愈的心情。二是网络图中有大量社交互动特征的关键词,例如“刘姐”“姐姐”“姐夫”等词为用户与视频主体的互动,“我们”“确实”“什么”“牌子”这类词对应弹幕内容为用户主动分享个人相关经历以及与其他用户互动。
3.基于内容编码分析
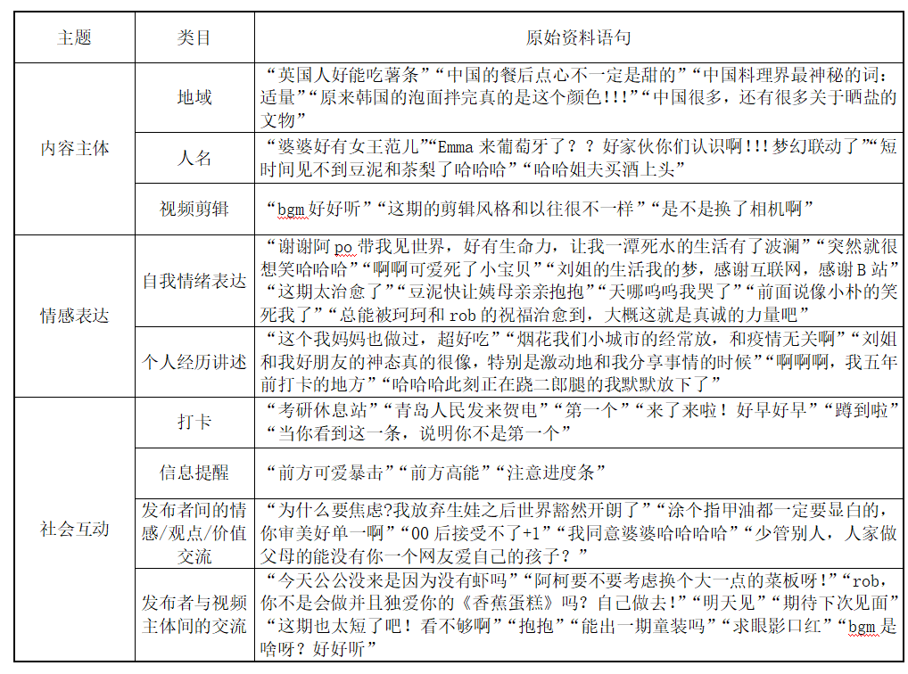
(表3 主题编码表)
从主题编码的结果来看,在用户发布的弹幕主题中,主要分为三大类:针对“视频内容主体”、“情感表达”、“社会互动”的讨论。进一步细化,在针对视频内容主体的讨论中,有“地域”“人名”“视频剪辑”三个细分类目。在“情感表达”的讨论中,主要分为“自我情绪表达”与“个人经历讲述”。
从“自我情绪表达”类弹幕文本来看,显示出用户基于视频内容所产生的快乐、感动、激动等情绪,如“突然就很想笑哈哈哈”“天哪呜呜我哭了”等弹幕文本;而“个人经历讲述”这类弹幕文本反映出用户对视频内容的个人化移情,用户通过弹幕讲述自身相同或相似的生活经历和感受,如“这个我妈妈也做过,超好吃”“啊啊啊,我五年前打卡的地方”等弹幕文本。“情感表达”类弹幕文本在某种程度上反映了用户超越了对视频表层内容的观看,上升到深层次的心理需求,展现了用户个体进行情绪宣泄、完成自我思考与表达、展示存在感的过程。
在“社会互动”中,包含“打卡”“信息提醒”“发布者间的意见/观点/价值交流”和“发布者与视频主体间的交流”。其中“打卡”“信息提醒”类弹幕文本虽然与视频文本无直接联系,却是用户利用展示位置、时间戳等信息,来获得在虚拟空间里的自我存在感与参与感;“发布者间的情感/观点/价值交流”类弹幕文本一方面能反映出用户希望能唤起其他用户针对同一内容的同频、同向情感与情绪,从而建构起虚拟空间的情感共同体,完成身份认同与情感共振;另一方面,对于不同观点和意见态度,用户能够对此阐述个人观点,其中夹杂着理性与非理性,如“涂个指甲油都一定要显白的,你审美好单一啊”“少管别人,人家做父母的能没有你一个网友爱自己的孩子?”,充分展现了弹幕世界里不同价值观的碰撞与交流。“发布者与视频主体间的交流”更多地指向用户对视频中人物的反馈,表现了用户渴望与博主交流的动机。
(二)用户持续观看vlog动机和行为分析
本研究基于使用与满足理论以及上文编码内容,提出从娱乐追求、身份认同与情感共振、社会互动、模仿消费四个角度来分析vlog视频用户的观看动机与行为。
1.现实压力下的娱乐追求与情绪释放
QuestMoblie的统计数据显示,截至2017年底,B站近82%的用户属于Z世代人群(指出生于1995年及以后的人群)。[28]作为互联网时代原住民,网络使用程度更深。随着用户群体的不断成长,他们将成为移动互联网发展的新核心用户群体。而这群用户群体多数仍处于刚步入社会工作、学生阶段。紧张的生活节奏和焦虑的社会心态,已经成为社会普遍性的问题,处在全球疫情的紧张局势和个人生活压力下的人们在观看vlog视频的过程中找到了释放出口,缓解了精神疲惫。
在许多vlog视频弹幕里,会高频出现“哈哈哈”“笑死”“考研休息区”、“期末考试休息区”等内容。通过对博主日常生活的观看,受众可以在他人充满乐趣、无压力休闲娱乐生活中缓解自己的精神疲惫。起床化妆、商场购物、旅游见闻、小孩子纯真的笑容,这些看似不足为奇、毫无特色的生活片段却对观看者具有某种特殊的价值和意义。这些vlog视频映射出不同人生的万千姿态和社会文化的多样性,生活中的多样情感和情绪汇聚在一个小小视频里,受众能够随时进入或抽离一个个陌生人的现实生活日常,并能与这些博主的平凡生活产生共鸣。
2.虚拟社交中的身份认同与情感共振
随着近几年新冠疫情不断扩散,个体之间的联系愈发断裂,个体与社会认同的脱嵌和随之产生的高度的不确定性成为时代(这个时代被称为晚期现代性或者后现代性)的普遍感受。如今的个体化社会是由无数个陌生人构成的社会,我们每个个体成为彼此的陌生人。由于疫情造成的时空隔离,使得人们在网络社会寻求再嵌入和自我认同成为生活必需品。胡泳和陈秋心(2020)提出,人们通过媒介观看,能够获得身份认同和自己所属阶层的定位。[29] 博主与用户之间能够借助B站独有的弹幕文化,超越时空束缚,实现共时性的虚拟场景连接和互动。vlogger可以透过镜头将自己对人生的看法和观点讲给镜头前不知姓名的粉丝听,用户也可以通过弹幕、评论、私信等方式将自己内心深处的想法袒露给虚拟空间的“陌生人”。在长期观看和互动中,这种脱离现实但又更加真实亲密的交流互动,让彼此间建立起身份认同,成为虚拟空间中的“好朋友”。
弹幕的出现,为用户与视频创作者和其他用户之间提供了一种社会互动的新模式。用户利用弹幕分享观点、传递情感甚至共享时空位置,在现实空间、弹幕空间与文本空间之间、在真实空间与虚拟空间之间跳转。人们在虚拟空间留下的数字踪迹,能够给用户带来参与感和存在感,并与弹幕空间中其他用户产生互动,构筑人们对共同记忆的回溯与书写。而现实空间与弹幕空间的紧密相连,又为虚拟空间创造出新的记忆之所。
3.情感黏性:从观看到亲密的拟社会互动
长期关注vlog博主的粉丝,与博主之间的关系开始出现了新模式,逐渐从单纯粉丝身份,到现在将博主视为家人、朋友。博主“@renasteps”的大多数粉丝都关注其至少1—2年,粉丝看着博主单身、恋爱、结婚、生子、养育整个过程,2021年博主的女儿doni出生后,粉丝们纷纷转变身份化身为云阿姨、云叔叔,有粉丝发弹幕表示“doni太可爱了,快让姨母亲亲”“啊啊啊啊啊,doni姨母来啦!!”。
这种将vlog博主视为好朋友、亲人的心理感知是移动互联网时代“拟社会交往”(para-social interaction,PSI)理论的全新表现形式。“拟社会交往,拟社会关系”概念是由社会心理学家唐纳德·霍顿(Donald Horton)和理查德·沃尔(Richard Wohl)于1956年在杂志《精神病学》第一次提出的,以此阐述电视观众在大众传媒接触过程中产生对媒介人物的反应,将其作为现实的真实人物并产生情感依赖,行动上产生积极支持的行为。拟社交关系指的是用户与媒介人物之间形成的一种长期性情感关联。受众在与媒介人物进行交往时,会“不知不觉地融入节目中人物的行动和内部社会关系之中……并产生亲密感”[30]。学者们认为,拟社会互动具备三个阶段:从与媒体接触期间仅发生的短期“拟社会互动”,到在媒体接触内部和外部存在的长期“拟社会关系”,最终发展为程度更深的“拟社会依恋”。其中,第三个阶段意味着观众与虚构或真实的博主之间已建立了牢固纽带。[31]
具有日常生活特质的vlog视频不同于传统媒体框架下的拟态,它更接近于真实本身。vlogger真实的生活场景、社会关系和事件进程都被客观地记录和呈现,vlog会营造出非常真实的感觉。法国社会学家让·鲍德里亚(Jean Baudrillard)把它称为“超真实”:真实不再只是自然的自在之物(如山川和海洋),它还包括了人为生产(再生产)出来的“真实”(模拟实境等),它不是变得不真实或荒诞了,而是变得比真实更真实了,成了一种“在幻境式的(自我)相似”中被精心雕琢过的真实。一定程度上,正是这种真实感吸引着人们的情感投入。[25](31)
vlog比短视频更具人格化的特点,更容易形成长期有效的准社会关系。一支vlog的大部分素材来源于拍摄者第一人称视角下的自我表达,通过画面和言语传达出强烈且具有独特的人格魅力。拍摄者总是直视镜头,和观看者形成对话关系,其视线与观众平齐,使观众感到自己是唯一的交流对象,并且在一定意义上与其达成沟通。除此之外,vlog时长较短视频更长,约10分钟至30分钟不等,集中记录了博主几天的生活状态。通过观看一期的vlog,用户仿佛作为家庭中的一员共同经历了博主的日常生活。对于用户来说,观看vlog并非只是一种凝视他人的行为,具有强视觉形象的vlog可以令人产生较强的沉浸感和参与感。人们在观看图像时,并不是独立于图像之外的,必然会结合自己的个人经历和情感加以解读,由此引发情感共振。这样既满足了创作者真实记录自己生活的表达欲望,又符合用户获得情感联系与归属感的渴望,从而增加用户对博主的黏性。
4.模仿与消费:从线上互动到线下行动
马志浩、葛进平(2014)指出,用户在观看视频或网络直播时发送的弹幕和礼物属于准社会交往的一种表达方式,并提出这种表达会在认知、情感、行为三个层面逐渐加强。[32]由于绝大多数vlog博主是和用户一样来自各个领域的普通人,他们在某个领域的独特品位、知识涵养和特长吸引了大量粉丝。这些非明星的影响者的可接近性、可获得性,更易于用户进行模仿和消费。
由于订阅者和匿名观众给vlogger带来了大量流量,vlog的出现也成为品牌与消费者联系的新的营销工具。Karina Sokolova和Hajer Kefi(2019)通过研究YouTube和Instagram上的美容和时尚影响者与用户之间的准社会关系,发现博主的可信度和准社会关系程度与购买意向都表现出明显的正相关关系。[33]如前文所述,用户长期关注博主后信任感显著增加。并且在vlog视频中,博主根据自身风格定位,呈现出一个个由日常动态、生活方式、兴趣爱好搭建起来的场景化个人空间,如出门前化妆、逛街购物、品尝美食等。正是由于场景的日常化,使得用户很容易将博主的生活与自己的生活联系起来,进而被带入特定的场景中,逐渐产生“购买跟博主一样的产品,像博主那样生活”的期待心理。用户不再仅仅停留在一键三连的互动层面,而是逐渐蔓延到对自身日常生活方式以及消费行为的改造中,即博主对用户社会行为的影响,完成了“从线上到线下,从互动到行动”的全方位渗透。
随着Z世代的崛起,年轻用户越来越不盲从繁杂的推荐信息,而相信与他们更亲近的vlogger的推荐。笔者观察到,在vlog视频里会经常出现“口红色号好好看,是哪一家的”等询问博主所使用产品的弹幕。博主和品牌方合作,通过生活化、个性化的内容,以一个真实用户的身份来为品牌站台,较少进行硬广性质的产品推介,将产品自然植入到视频中,有效地缓解了因商业内容造成的关系紧张,使得博主在完成品牌合作的同时,也避免了用户对直接广告的反感,从而获得用户的信赖与认可,最终将已有关注者有效地转化为实际消费者。[34]除此之外,博主也会创办自己的网店,方便粉丝购买想要的产品。
04
“全民记录”时代视频化生存与互动建议
(一)内容供给:视觉与听觉符号的多元生产
用户在观看vlog视频时以娱乐、社会互动、情感交流为主要动机,因此在视频内容上,一方面,博主要拍摄符合用户喜好、能产生幸福感体验的内容;另一方面,要避免内容的同质化,由于vlog的特点就是拍摄博主的日常生活,若是每个视频都是展示一成不变的生活状态,不免会让用户感到无聊和乏味,无法激起用户持续性观看的欲望。因此,博主要充分挖掘自身的特点,展示自己的人格魅力。另外,现在的年轻群体偏好具有风格鲜明的专业剪辑、优美且具有特色的音乐,这些都需要博主花费更多的精力进行视觉与听觉符号的制作,丰富vlog内容的供给。
(二)言论引导:理性和谐弹幕空间的创造
由于不同用户的个体特征和价值观念存在差异,当视频中涉及不同国家、不同文化、不同生活方式的内容时,用户之间难免会因立场、观点的差异而在弹幕的实时互动中引发激烈的争论。在网络传播过程中,某些言论容易被放大、夸张,这不仅会挤占真实、客观、理性声音的空间,还有可能进一步放大用户的负面情感,具有极化的风险。因此,博主有责任和义务对用户进行积极引导,帮助用户辩证理性地看待其他用户的言论,避免受到娱乐化、夸张化弹幕的误导,建立起健康的弹幕传播空间。与其刻意回避此类冲突性议题,放任用户在视频弹幕区中肆意发言,不如化堵为疏,主动加强与用户的沟通交流,尊重差异,从对方的角度出发进行平等的交流与对话,使得双方能够在更开放与健康的交流环境中化解隔阂、建立共识。
(三)平台优化:交互与触达功能的升级
平台的崛起在某种程度上会招致内容产业话语权的下降,因为随着技术发展,无论是对平台所有者还是用户来说,持续的内容生产不再是首要问题,相反,内容的可及性、社群的形成和个体参与感则成为更加重要的发展任务。[35]因此平台首先需要进一步优化算法和人工智能等技术,一方面是为用户精准推送符合其需求的vlog视频,增强内容的可及性。目前B站的运营人员会基于数据收集、分析、评估以构建用户画像,并挖掘目标用户的特征、属性与潜在需求,从而为精准推送内容提供大数据基础;另一方面是完善对弹幕内容的规范化管理。通过智能识别带有攻击性、侮辱性等恶劣性质的内容,创造清朗的弹幕空间。其次,B站的平台设计和运营人员应当充分考虑用户追求交流对话和弹幕互动的行为,不断升级弹幕的交互设计功能,允许用户可以针对性地对已有弹幕内容进行回复和互动。
05
结语
视频弹幕具备的双向即时互动功能,强化了用户与博主、用户之间的“拟社会交往”。用户通过视频关注符合自己爱好的博主,伴随着博主视频的定期推送,用户对博主的“友情”不断加深,进而将博主视为可以信任和模仿的“好朋友”。用户与博主通过这种虚拟空间的互动,实现群体再嵌入和身份认同,彼此间建立起共鸣和信任。且在此基础上,基于对博主的信任又会引发线下的模仿和消费行为。
自vlog出现后,其内容带来的真实感让用户眼前一亮,用户通过观看博主的生活状态来满足自己的窥私欲。然而,看似“真实”的vlog也无法真正等同于真实。生活中的每个人总是在某种特定的场景,按照一定的要求,在观众的凝视下进行角色呈现。在表演过程中,表演者往往想要给予某种印象或尽量避免与给予的人设相抵触。如今vlog的逻辑,很大程度上是美国社会学家欧文·戈夫曼(Erving Goffman)“拟剧理论”中的一场实践和演绎——拍摄者在拍摄视频的过程中,看似是向网民展示自己“后台”的内容,实则是模糊了公共领域与私人空间的界限。为了满足分享时被重视、被认可、被崇拜的需要,vlogger对自己的一言一行都会进行一定的包装,如精致的妆容、一尘不染的房间、精心摆盘的食物等,这种滤镜式展示实则制造了一场“个人化的幻象”的“前台”表演。vlog本质上决定了所呈现的内容是经过挑选、修饰与编排的信息,它仍然是对现实的一种“再构成”,但无法等同于真实。
请上下滑动查看参考文献全文
参考文献:
[1][法]福柯.无名者的生活[J].李猛,译.社会理论论坛,1999(6):61-67.
[2] [英]尼克·库尔德利.媒介、社会与世界:社会理论与数字媒介实践[M].何道宽,译.上海:复旦大学出版社,2016:46.
[3] 陈龙,陈小燕.刷短视频何以成为一种媒介实践——基于短视频用户群体的民族志研究[J].新闻与写作,2022(4):33-45.
[4] 彭兰.视频化生存:移动时代日常生活的媒介化[J].中国编辑,2020(4):34-40+53.
[5] 第49次CNNIC互联网发展报告[EB/OL].http://www.cnnic.net.cn/n4/2022/0401/c88-1131.html.
[6] Mob研究院.传媒行业:2022年中国在线视频行业研究报告[EB/OL].https://www.djyanbao.com/report/detail?id=2980251&from=category.
[7] 詹绪武,李珂.Vlog+新闻:主流话语的传播创新路径——以“康辉vlog”为例[J].新闻与写作,2020(3):98-102.
[8] Xu, J.& Zhao, X.(2021). Coping with the ‘double bind’ through vlogging:Pandemic digital citizenship of Chinese international students. Continuum Journal of Media Cultural Studies, 36(2):260-273.
[9] Raun, T. (2015). Video blogging as a vehicle of transformation:Exploring the intersection between trans identity and information technology. International Journal of Cultural Studies, 18(3):365-378 .
[10] Lee, J. E.& Watkins, B. (2016). YouTube vloggers’ influence on consumer luxury brand perceptions and intentions. Journal of Business Research, 69(12):5753-5760.
[11] Katz,E.(1959).Mass communication research and the study of popular culture:An editorial note on a possible future for this journal.Studies in Public Communication,2(1):1-6.
[12] Wimmer,R.D.& Dominick,J.R.(2005).Mass media research:An introduction(8th ed.).Belmont:Thomson Wadsworth.
[13] Berelson,B.(1949).What ‘missing the newspaper’ means.In Lazarsfeld,P.F.& Stanton,F.N.(eds.).Duell,sloan & pearce,communications research,1948-1949.New York:Harper & Brothers,111-129.
[14] Riley,M.W.& Riley,J.W.(1951).A sociological approach to communications research.Public Opinion Quarterly, 15(3):445-460.
[15] Katz,E.,Blumler,J.G.& Gurevitch,M.(1974).Utilization of mass communication by the individual.In Blumler,J.& Katz,E.(eds.).The uses of mass communications:Current perspectives on gratifications research.Beverly Hills,CA:Sage,19-34.
[16] Compesi,R.J.(1980).Gratifications of daytime TV serial viewers. Journalism Quarterly,57(1):155-158.
[17] 钟智锦.使用与满足:网络游戏动机及其对游戏行为的影响[J].国际新闻界,2010(10):99-105.
[18] 黄含韵.中国青少年社交媒体使用与沉迷现状:亲和动机、印象管理与社会资本[J].新闻与传播研究,2015(10):28-49+126-127.
[19] 张小雪,王兵,张维肖.社交、功利与情感动机:三维度氪金动机模型下的国产手游消费研究[J].新闻界,2022(9):75-85.
[20] 徐明华,李丹妮.从“外显自尊”到“真实自豪”:新时代青年群体的爱国情感表征与价值认同生成[J].现代传播(中国传媒大学学报),2020(6):51-57.
[21] 董天策,杨龙梦珏.国族的想象:作为修辞实践的网络民族主义——对B站《中国历代疆域变化》弹幕的幻想主题分析[J].国际新闻界,2021(4):6-29.
[22] Danowski, J. A. ( 1993 ) . Network analysis of message content. In Richards, W. D. , Jr. & Barnett, G. A. ( eds. ). Progress in communication sciences.Norwood:Ablex, 197-222.
[23] 潘祥辉.“无名者”的出场:短视频媒介的历史社会学考察[J].国际新闻界,2020(6):40-54.DOI:10.13495/j.cnki.cjjc.2020.06.003.
[24][德]乌尔里希·贝克,[英]安东尼·吉登斯,[英]斯科特·拉什.自反性现代化:现代社会秩序中的政治、传统与美学[M].赵文书,译.北京:商务印书馆,2014:268.
[25] 王建磊.如何满足用户:日常化网络直播的技术与内容考察[J].国际新闻界,2018(12):19-31.
[26]邱均平,王曰芬.文献计量内容分析法[M].北京:国家图书馆出版社,2008:99-128.
[27]Zhao,Y.& Tang,J.(2016).Exploring the motivational affordances of panmaku video sharing websites:Evidence from gamification design. In Kurosu, M. (eds.). International conference on human-computer interaction. Cham:Springer, 467-479.
[28]Quest Mobile移动大数据研究院.Z世代洞察报告[EB/OL]http://www.questmobile.com.cn/research/report-new/54.
[29] 陈秋心,胡泳.抖音观看情境下的用户自我认识研究[J].新闻大学,2020(5):79-96+128.
[30] Horton, D. & Wohl, R.R. (1956). Mass communication and para-social interaction. Psychiatry, 19(3):215-229.
[31] 晏青,付森会.粉丝—明星关系感知的影响因素与作用机理:基于混合方法的研究[J].国际新闻界,2021(10):6-28.
[32] 马志浩,葛进平.日本动画的弹幕评论分析:一种准社会交往的视角[J].国际新闻界,2014(8):116-130.
[33] Sokolova, K. & Kefi, H. (2020). Instagram and YouTube bloggers promote it, why should I buy? How credibility and parasocial interaction influence purchase intentions. Journal of Retailing and Consumer Services, 53(3):Article 102027.
[34] 汪雅倩.从“线上交往”到“线下模仿”:视频博主对用户虚拟交往及购买意愿的影响因素研究——以哔哩哔哩为例[J].新闻与传播评论,2020(6):73-85.
[35] 孙萍,邱林川,于海青.平台作为方法:劳动.技术与传播[J].新闻与传播研究,2021(S1):8-24+126.
end
本刊声明
本刊对所有来稿概不收取版面费、审稿费等任何费用,亦未委托任何中介机构或个人收费组稿。
严禁一稿多投,如由于作者原因造成一稿两刊或多刊的,作者须承担全部责任和损失,本刊保留追究作者法律责任的权利。
CSSCI扩展版来源期刊
RCCSE中国核心学术期刊
全国百强社科学报
华东地区优秀期刊
全国地方高校名刊
未来传播 传播未来
唯一投稿网址:
zjcmxyxb.paperopen.com
联系电话:
0571-86832092,86832735
点击“阅读原文”可下载查看

