TikTok,这个以短视频风靡全球的社交媒体平台,正迅速演变为一股颠覆性的社交电商新势力。直播带货模式的兴起,尤其是在后疫情时代,极大地缩短了“看”与“买”的距离,将内容、社交与商业深度融合。作为全球社交电商增长最快的引擎之一,TikTok直播电商不仅重塑了用户购物习惯,更为商家、品牌和内容创作者带来了前所未有的新机遇。本文将深度剖析TikTok直播电商的市场现状、核心优势、制胜要素及未来趋势,助您把握这一新的增长风口。
一、TikTok直播电商市场概览(聚焦2025)
社交电商正以前所未有的速度增长,预计在202年对全球零售业产生重大影响。
1.1 全球及重点区域市场规模与增长预测
社交电商的爆发式增长正对零售业构成重大颠覆,尤其影响Z世代和Alpha世代的购物方式。
整体趋势:社交电商目前约占电子商务总额的17.11%,预计将持续增长,是“发现驱动”型消费的主要渠道。
美国市场:受TikTok Shop强劲驱动,美国社交电商销售额在2024年飙升26%,达到约716亿美元,预计到2025年将超过840亿美元。自2024年中期以来,TikTok Shop在美国的月销售额已超过10亿美元。
全球GMV:2024年,TikTok Shop在全球市场的商品交易总额(GMV)估计已达到500亿美元。
全球扩张:TikTok正积极将Shop平台扩展到更多区域,继2023年在美国推出后,2024年末至2025年初大力进军欧洲(包括爱尔兰、西班牙、法国、德国、意大利)和亚洲(包括日本)等市场。月活跃商家数量持续翻倍,以英国市场为例,2024年底TikTok Shop UK已有超过20万家店铺上线,较2023年翻倍增长。
引用数据:美国社交电商销售额2025年超840亿美元,TikTok Shop全球GMV达500亿美元。
1.2 TikTok用户画像深度分析
TikTok庞大的用户基础及其独特的行为模式,是直播电商繁荣的基石。平台用户预计到2029年将达到2.35亿。
年龄分布:18-24岁的年轻人是TikTok的主要用户群体,但平台对各个年龄段的吸引力都在增加。35岁以上用户增长迅速,用户群体日益多元化。高达34%的18-34岁美国消费者每周通过社交媒体购物。
兴趣偏好:用户兴趣广泛,搞笑娱乐、生活技能、时尚美妆等内容尤受欢迎。用户乐于在平台发现新事物,平均每个用户每月在TikTok上花费超过25.5个小时。
消费习惯:社交购物是“发现驱动”而非“意图驱动”。TikTok用户通过该平台发现产品的购买意愿比其他应用高出1.5倍。超过半数(52%)的美国消费者至少在社交媒体平台上有过一次购物经历。#TikTokMadeMeBuyIt 等标签的流行驱动了冲动购买。
直播契合度:2025年的数据显示,66%的购物者对直播购物活动感兴趣,这与TikTok强调互动和沉浸式体验的特点高度契合。超过三分之一的60岁以下美国人曾在TikTok Shop上购买商品,平均每次购买59美元。
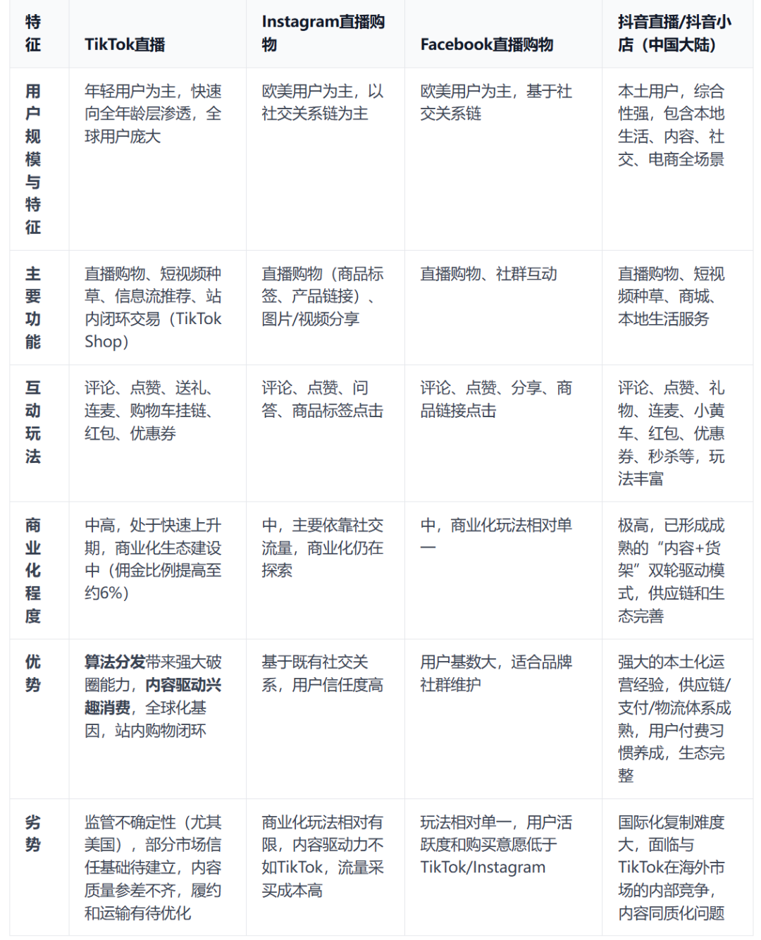
1.3 主要竞争格局与TikTok差异化优势
与其他社交媒体平台的直播购物功能相比,TikTok的独特性在于其强大的内容分发能力和兴趣电商逻辑。
不同直播购物平台特征对比
二、解密TikTok直播电商
2.1 “兴趣电商”的内核:内容驱动与算法推荐
TikTok直播电商的核心在于“兴趣电商”,即通过优质、有吸引力的内容激发用户的潜在兴趣和购买欲望。
内容驱动:不同于传统电商的“人找货”,TikTok是“货找人”。短视频和直播内容本身就是商品展示和营销,用户在刷内容时被种草。TikTok视频为中心的格式非常适合社交电商和直播带货,能够更好地展示产品。
算法推荐:TikTok强大的算法能精准分析用户行为、偏好和观看历史,将最可能感兴趣的直播内容推送给用户,实现精准匹配,极大提升转化效率。
2.2 短视频与直播的无缝生态:种草到转化
TikTok独特的生态系统实现了短视频预热种草到直播间实时转化的流畅路径。
用户通过刷短视频发现感兴趣的产品或主播。
短视频中的商品链接或直播预告引导用户进入直播间。
在直播间通过实时互动、详细讲解、限时优惠促成购买。
用户无需跳转APP即可在TikTok Shop内完成下单支付,结账流程无感化。
2.3 强互动性与社区氛围:提升参与度和购买意愿
直播的实时互动是关键优势,构建了独特的社区购物体验。
多样互动形式:评论、点赞、送礼物、连麦、投票、红包等,让用户深度参与,产生沉浸感。每天有超过40万创作者进行直播,超过3000万用户观看TikTok直播。
信任与真实:主播的真实展示、实时答疑、用户间的交流互动,有助于建立信任,降低决策门槛。
制造稀缺与 FOMO:限时秒杀、专属优惠、库存紧张等提示,结合互动氛围,刺激用户即时下单。
2.4 全球化基因与文化融合:本土化策略
TikTok作为全球性平台,在各地的直播电商实践中融入了强烈的本土化色彩,积极适应不同市场的用户习惯和文化背景。
内容形式与节奏:根据不同国家的用户喜好和文化习惯调整直播内容风格和节奏,例如 #GaelTok 在爱尔兰的流行。
主播选择:重视本地KOL/KOC,利用其文化理解和地域影响力,微型网红(粉丝少于5万)贡献了80.4%的直播收入。
商品策略:结合当地的文化节日、消费习惯和热门商品趋势进行选品和促销。
监管适应:积极应对各国不同的政策和监管要求,调整运营模式。
三、TikTok直播电商制胜关键
3.1 内容为王:打造高转化直播内容
内容是直播间的生命线。品牌应重新思考其在TikTok上的内容策略,将以人为本的视频、产品评论和网红帖子结合起来。
创意性:跳出传统叫卖模式,融入娱乐、剧情、知识、挑战等元素。顶级品牌和中小商家均需高频输出内容(大品牌每日5-7条短视频+日常直播)。
真实感:主播真人出镜,真实试用、讲解,与观众建立连接,提升信任(信任与真实是直播电商的基石)。
专业度:对产品了解透彻,能专业解答用户疑问。
娱乐性:活跃直播氛围,设置抽奖、游戏等互动环节,让购物过程有趣。
3.2 主播力量:KOL/KOC的选择与孵化
优秀的主播是直播带货成功的核心。网红(influencers)在社交电商中扮演重要角色,近四分之三的消费者曾基于网红推荐购物。
选择标准:匹配产品/品牌调性、拥有相关领域的专业度、具备感染力和互动能力、粉丝画像与目标用户契合。与大型网红相比,微型网红成本更低,且拥有高度参与的社区,转化率更高。
孵化体系:建立主播培训、内容指导、流量扶持、供应链对接等体系。顶级创作者网络每月可赚取300万美元。
个人魅力与专业素养:主播的表达能力、临场反应、控场能力、对产品的熟悉度、与粉丝的链接能力至关重要,被称为“Storyteller”。
3.3 供应链整合:后端能力的挑战与优化
强大的供应链是直播电商持续运营的保障。
货品选择:挑选适合直播销售、有爆款潜质的商品,如美妆和个人护理产品是TikTok Shop最畅销的品类之一。
质量控制:严格把控产品质量,建立用户信任,解决假冒产品和卖家信誉问题。
库存管理:精准预测销量,避免缺货或积压,提高履约效率。
物流配送:选择高效可靠的物流伙伴,确保及时送达,提升用户体验,解决运输不一致的问题
3.4 精准营销与流量获取:多渠道策略
结合站内站外流量,扩大直播间触达范围。越来越多的营销人员开始使用TikTok,但比例仍有增长空间。
付费推广:利用TikTok Ads的精准投放能力,加热直播间流量。TikTok的广告收入持续增长,预计到2026年将达到348亿美元。
自然流量:通过发布高质量短视频预热、话题参与、挑战赛等方式获取。
社群运营:建立粉丝群、进行直播预告和回放分享,增强用户黏性。
网红营销:与外部KOL/KOC合作,进行联合直播或短视频推广。许多营销人员使用TikTok进行网红营销,生活方式是网红营销最受欢迎的行业。
3.5 数据驱动运营:优化与迭代
利用数据分析指导运营决策。
用户行为分析:观众停留时长、互动率、转化路径等。平均用户每天打开TikTok 20次。
销售数据监控:GMV、客单价、转化率、退货率等。
效果评估:对比不同直播场次、不同商品、不同主播的效果。
策略迭代:根据数据反馈调整内容策略、选品、推广方式和直播节奏。TikTok的算法快速变化,品牌需要不断适应和实验。
四、热门品类透视
4.1 TikTok直播电商热门商品类目
根据平台数据和市场趋势,一些品类在TikTok直播电商中表现尤为突出。
时尚服饰:休闲连衣裙、斜挎包/单肩包、服装套装、针织品、可可衫/上衣等。
美妆个护:香水、精华液、洗发水/护发素、口红/唇彩、保湿霜、美容和个人护理产品。
家居生活:家居用品、便携照明。
数码家电:手机壳。
其他:食品(如Candy Kittens曾打破食品品类直播记录)、拼图、解压玩具、手动测量工具、焊接配件、早教/智能玩具、配方奶/母乳储存用品、书籍(#BookTok)、怀旧产品(90年代和00年代)、绿色食品(如抹茶、开心果)。
4.2 适用于TikTok平台的选品策略
在TikTok进行选品需要考虑平台的特性。
趋势性与话题性:结合当前热门话题、挑战赛、用户兴趣,选择具有话题性和传播性的商品(如#TikTokMadeMeBuyIt 相关商品)。
性价比与冲动消费:适合直播间冲动消费的商品,价格不宜过高,但价值感要强。
独特性与创新:有独特卖点、设计新颖、功能创新或能够解决特定痛点的商品更容易吸引用户(如拼图、解压玩具、手动测量工具等CTR高的商品)。
社交属性与视觉吸引力:适合展示、互动、引发讨论或用户生成内容的商品,如美妆试色、穿搭分享、开箱体验等。商品本身或包装具有视觉冲击力。
五、标杆案例深度剖析
案例一:e.l.f. Cosmetics
作为较早拥抱TikTok的美妆品牌,e.l.f. 通过结合平台挑战赛、与KOL深度合作、打造病毒式内容(如#eyeslipsface 挑战赛),成功将品牌年轻化,并在TikTok Shop上实现销量增长。其策略强调趣味性、参与感和用户共创,通过新颖直播场景和长线内容打造,实现平台突破性增长和社区深度链接。
案例二:L'Oréal
许多大型美妆集团如L'Oréal也在TikTok上积极布局直播电商,通过旗下多个品牌尝试不同的直播形式,从专业知识讲解到娱乐互动带货。他们通常会利用自身强大的品牌影响力和供应链,并与顶级达人合作,打造高规格直播活动,实现品牌声量扩大和促进成交。
分析要点:
运营模式:多样化,包括品牌自播、达人带货、与MCN机构合作等。
内容策略:创意、真实、互动、节奏感强,高频输出内容。
营销亮点:善于利用平台热门话题和挑战赛,制造病毒式传播,与微型网红合作提升转化。
关键数据:高观看人数、高互动率、高转化率,GMV快速增长。
可借鉴经验:内容创意、真实互动、达人合作、紧跟平台趋势是核心。
六、挑战与破局
TikTok直播电商的快速发展伴随着一系列挑战。
-内容同质化与创新瓶颈:大量直播间风格趋同,难以吸引用户,行业对“爆款短促促销”“泛UGC低质推荐”产生疲劳。
应对:持续投入创意内容,探索新的直播形式(如情景式、知识型、挑战型直播),与不同风格达人合作,聚焦“信任建设”与多元人群经营。
-各国政策监管差异与合规风险:数据隐私、产品标准、税收等问题复杂,如美国面临潜在禁令风险,欧洲面临GDPR和支付牌照挑战。
应对:密切关注目标市场的政策变化,建立合规运营体系,与专业第三方机构合作,加强卖家验证和消费者保护措施。
-用户信任建立与退货率控制:冲动消费背后可能带来高退货率,消费者对社交平台的信任度不高(52%未在社交媒体购物者以此为由),安全担忧存在(28%需要更高安全感)。
应对:严格品控,提供详细产品信息,提升客服体验,鼓励真实评价,通过长期运营建立品牌/达人信任。
-市场竞争加剧与盈利压力:商家和达人涌入导致流量成本上升,平台佣金比例高(约6%),创作者佣金和合作报价虽趋稳但仍是成本大头,利润空间受挤压。
应对:精细化运营,提高内容效率,优化流量投放,寻找高利润率产品,探索多元变现(如虚拟礼物、品牌合作),严格把控内容与流量采买费用。
-转化链路优化与复购率提升:提升用户从观看到购买的流畅度,并将一次性消费者转化为忠实粉丝。
应对:简化购物流程(站内闭环优势),优化支付体验,加强直播间互动引导,通过社群运营、个性化推荐等方式提升复购,不断积累社区资产。
七、商家与品牌入局指南
对于希望进入TikTok直播电商的商家和品牌,以下是关键步骤和建议。
市场调研与定位:了解目标市场用户(尤其Z世代和千禧一代)、竞争环境,确定适合在TikTok销售的产品和直播风格,确认目标受众并确保内容与受众的语言和文化相符。
账号注册与设置:注册TikTok Shop账号,完善商家信息,绑定银行账户等。
直播间搭建与设备准备:准备稳定的网络、清晰的摄像头、补光灯、麦克风等基础设备,搭建有吸引力、符合品牌调性的直播场景。
内容策划与直播脚本撰写:
确定每场直播的主题、目标和核心卖点。
制定详细的直播流程和脚本,包括开场、产品介绍、互动环节、促单话术、结尾等。
融入创意元素和平台热门玩法,尝试新的教育和娱乐方式。
选品与库存准备:根据脚本和用户需求准备充足的商品库存,确保质量,选择高转化率和适合直播展示的商品。
预热与引流:通过高质量短视频预热、直播预告、站外分享等方式为直播间引流,同时利用付费推广加热。
直播执行与互动引导:
准时开播,保持积极状态和专业形象。
自然流畅地介绍产品,进行真实展示和试用。
密切关注评论区,及时回复用户问题,引导互动(点赞、分享、提问、下单)。
设置抽奖、秒杀、限量发售等环节,制造直播高潮,利用直播间的互动工具和实时观众互动功能。
用户关系维护:引导用户加入粉丝群,提供优质售后服务,进行二次营销,建立社群并积极回复评论。
数据复盘与持续优化:直播结束后,分析各项数据(观看人数、停留时长、互动率、转化率、退货率等),总结经验教训,优化下一场直播的策略,不断适应和实验平台算法变化。考虑多元化策略,不要将所有营销预算都投入到TikTok,同时在其他平台建立业务。
八、未来展望:TikTok直播电商的星辰大海
TikTok直播电商的未来充满无限可能,正深刻改变零售格局。
技术创新驱动:期待AR/VR试穿试用、AI虚拟主播(辅助或部分替代真人)、人工智能和机器学习在个性化推荐、智能选品工具等技术的进一步应用,提升购物体验和运营效率,但“人性化互动”始终决定粘性和真实转化。
跨境电商的深化:TikTok将加速推动“全球买、全球卖”的趋势,为跨境商家提供更便捷的渠道,尤其随着平台在全球范围的扩张。
社交属性与电商场景的深度融合:平台将进一步构建完善的“人、货、场”生态,让购物体验更加社交化、无缝化。平台正朝向亚洲已有的“超级应用”模式发展(借鉴微信、支付宝、抖音),整合社交、购物、支付等多种服务,目标是让结账“消失”,将浏览或直播观看转化为即时购买。
品牌化与可持续发展的重要性:随着市场成熟,单纯依靠低价和流量的模式将难以为继。建立品牌认知、提升用户忠诚度、追求可持续的增长将成为关键。行业将更加强调“信任建设”与多元人群经营,品牌将减少纯交易导向内容,聚焦与用户的长期关系。创作者也将深度参与产品共创及品牌联合。
【把握风口,共赢未来】
TikTok直播电商作为社交电商的新风口,正以其独特的内容生态、强大的算法推荐和日益完善的商业基础设施,展现出巨大的增长潜力。预计到2028年,社交电商收入将超过1万亿美元。尽管面临诸多挑战,但其未来发展空间广阔,尤其是随着技术创新和全球化进程的深入,必将深刻改变全球零售格局。
对于商家、品牌和内容创作者而言,现在正是积极拥抱这一机遇的最佳时机。通过深入理解平台机制,打造优质内容,精细化运营,并持续学习和适应变化,就能在这片“星辰大海”中找到属于自己的位置,共享TikTok直播电商带来的红利。把握风口,共赢未来!

